江西南昌县的罗先生婚后不久发现妻子李女士便检查出有先天性双子宫加单侧肾缺失,检查出疾病后,罗先生曾带着妻子进行治疗,陆续花了约50万元,再加上对方不愿继续共同生活,他怀疑妻子故意隐瞒,于是选择离婚。

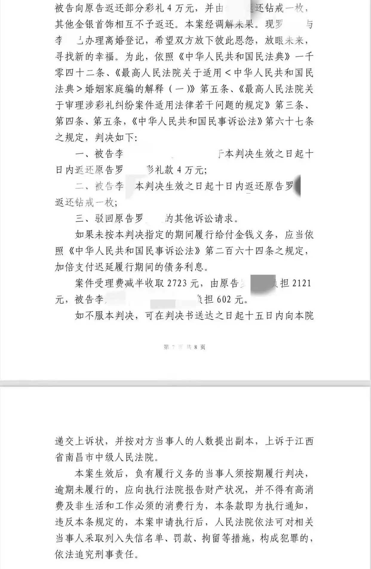
考虑到因结婚导致家庭困难,家中还欠有外债,罗先生想将部分彩礼及黄金钻戒追回。经一审法院判决,李女士应返还部分彩礼4万元和钻戒一枚,罗先生对此判决感到不满,于是提起上诉。

“一审我要80%的彩礼黄金,二审我只要求50%-60%。”他说,目前二审已开庭,正等待最后的结果。
潇湘晨报记者注意到当事人罗先生曾在社交平台上发布视频,自己在相亲与女方结婚,婚后生活13天,女方身体出现状况。并拒绝去医院检查而提出喝中药调理,随后在江西省妇幼保健院检查后诊断为先天性双子宫双宫颈,阴道斜隔,只有一个肾。罗先生在社交平台表示,治疗期间手术费用均个人支付,花费共计约50余万。

△判决书
据九派新闻报道,罗先生称,婚检时并未做相关检查,女方也未提及,开庭时女方坚称不知道自己婚前患有先天性疾病,目前他的诉求是返还彩礼跟黄金首饰等,“像结婚时的红包钱等我都没要,一审我只要80%,判给我彩礼4万元和钻戒。二审我要求50%-60%,二审结果暂时没出来。”罗先生表示现在他缺少女方提前知晓自己身体情况,隐瞒先天性疾病的证据。
罗先生配偶这一疾病是否属于婚姻法里面的隐瞒重大疾病?彩礼退还标准究竟如何?潇湘晨报记者联系河南泽槿律师事务所主任付建,做出法律科普和解读。
知名律师河南泽槿律师事务所主任付建认为,在实践中婚前隐瞒重大疾病的范围主要是《母婴保健法》规定的几类疾病。在具体个案中,法院会结合疾病对婚姻生活的实际影响来判断。先天性双子宫单肾不属于法律明确界定的“重大疾病”范畴。
但隐瞒该疾病不是返还彩礼的法定事由,男方能否要求返还彩礼,关键在于共同生活状况和彩礼给付对男方家庭经济造成的影响。在罗先生的案例中,两人共同生活时间短,且彩礼数额巨大,导致男方家庭经济困难,法院基于这些因素判决女方返还部分彩礼和一枚钻戒,是合理的。
潇湘晨报记者黄康睿返回搜狐,查看更多