近日,山西蒲县网红“聚宝盆”汽车炫锅场发生一起事故,事故原因还在调查中。
根据网上流传的事故现场视频显示,一辆汽车在炫锅场内漂移时撞到坑边一人。据媒体报道,事故造成一人死亡,事故具体原因在调查中。
4月29日,极目新闻记者拨打山西蒲县公安局公开电话咨询相关情况,工作人员表示“不太清楚”。蒲县应急管理局工作人员此前曾向媒体表示,该事故发生于4月24日,事故具体原因还在调查中。
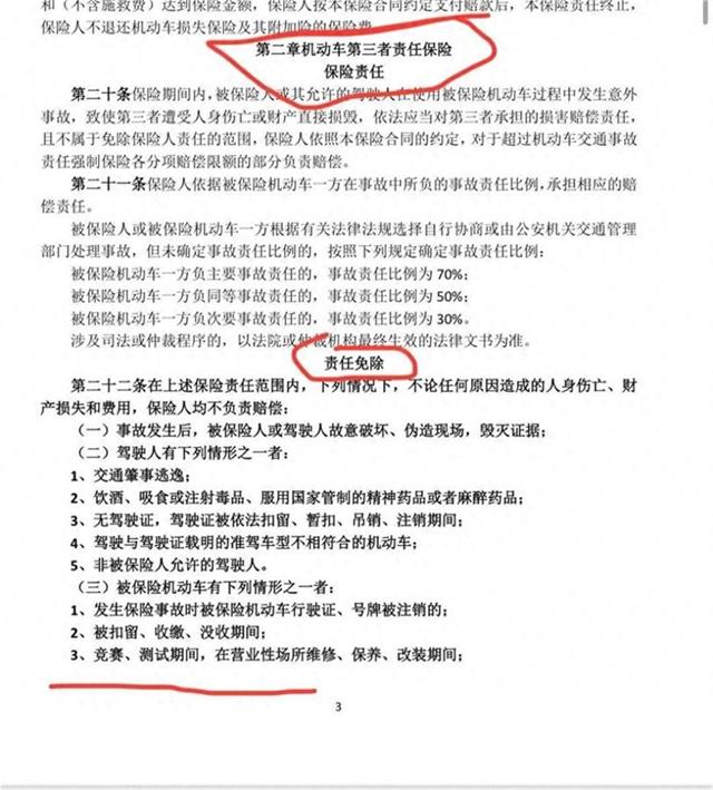
保险条款截图一名有十年从业经历的保险从业人员张先生向极目新闻记者介绍,该事故车辆交强险可以赔付法律规定的身故金,商业险部分的第三者险可能不赔付。据其介绍,根据机动车商业保险示范性条款相关规定,在竞赛、测试期间发生事故,第三者险不予赔付;同样,在类似场所发生事故时,车损险也可能不予赔付。
极目新闻记者采访了解到,该事故发生之后,很多汽车领域自媒体表示,汽车保险承保的是正常驾驶过程造成的交通事故赔偿责任,但是进入类似“炫锅场”的经营性越野场地之后,进行非必要的、与正常用车场景背离的驾驶行为则不在保险保障范围内。
极目新闻记者就此事故的赔偿责任问题咨询了多名律师,他们也表示,根据商业保险相关规定,此类场所发生的事故,商业险可能不赔付,但具体还需看事故责任划分,如果商业保险不赔付,车主、经营场所等相关方面的责任划分清楚以后,受害方可主张赔偿权利。
来源:极目新闻记者 赵贝

海量资讯、精准解读,尽在新浪财经APP